👾 Ethereum Proof of Stake Merge Thoughts
Well guys, it finally happened - ETH merged to proof of stake
Time to pay out the believers
Wanted to do a thought dump on ETH "2.0" this week for posterity and provide some of my favorite charts and tweets from this long and crazy ride
How Did We Get Here?
Marty Bent has kept up a thorough Twitter thread since 2017 (back when Nassim Taleb was still Bitcoin positive/agnostic and maximalists cited his work)
The continued wait for ETH's transition to PoS reminds me of this passage from @nntaleb's The Black Swan. pic.twitter.com/rYP4o25lyn
— Marty Bent (@MartyBent) August 13, 2017
— Marty Bent (@MartyBent) September 15, 2022
The thread lasted over 5 years and it's worth going through to see how many promises were kept and broken along the way if you haven't seen it before
Bullish - ETH Dev Team
I think overall the merge going off (mostly) without a hitch has been very bullish for the future of Ethereum and, more specifically, the Ethereum Dev team
While they haven't accomplished everything that was originally listed as part of "ETH 2.0", they did get something done (eventually) which is more than some people (myself included) were expecting
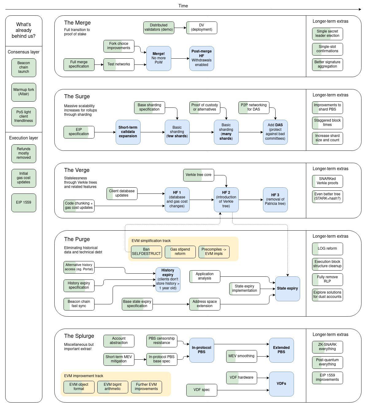
In characteristically ETH fashion, the Dev team has released a roadmap spanning the next Odin knows how many years promising features that will be released in updates that all rhyme with "merge"

Even when they're accomplishing things, everything is kind of still a joke
I'm not holding my breath but after the merge, I'm inclined to believe that sharding and some of these other features will eventually be added.
Bearish - Regulatory Environment
I like to analyze long term fundamentals so I'll be ignoring the likely short term price action that could be caused by the alleged 100 bip rate hike coming next week
From the bearish perspective, I think the biggest long term risk to Ethereum is the current regulatory environment
The tornado cash situation from a few months ago left the base Ethereum chain in a questionable position with regards to the largest US stakers having centralizing effects on the network (and obviously regulatory obligations to OFAC)
More recently Gary Gensler (chairman of the SEC) appeared before the Senate Banking Committee and had some choice words regarding which cryptocurrencies were and were not securities
It seems as though the Biden administration and the SEC might be using this proof of stake transition to target Ethereum, but I'll believe it when I see it
For more of my thoughts on the regulatory environment and the whole tornado cash situation check out the video down below
Feel free to write me back with questions or comments at rhett@rhett.blog I do my best to answer as many messages as I can.
Have a great week!